滿足2016版《煤礦安全規程》的液壓站
發布時間:2018-01-24來源:公司新聞點擊:8967

滿足2016版《煤礦安全規程》第425條:
“安全制動必須有并聯冗余的回油通道”的液壓站
TE190/TE191液壓站完全滿足2016版《煤礦安全規程》第425條的“安全制動必須有并聯冗余的回油通道”要求。
一、基本參數:
額定壓力:7Mpa
油泵油壓:14Mpa
殘 壓:≤0.5Mpa
油泵排量:14升/分
工作油溫:15℃—65℃
用油牌號:N32#抗磨液壓油(冬季)
N46#抗磨液壓油(夏季)
比例調壓裝置允許***大輸入電流:800mA
電機功率/轉速:2.2KW/1400R
二、主要特點
1、A、B兩個出油管的回油通道均采用冗余設計,大大提高了系統安全制動時的可靠性
2、執行電磁閥統一規格,均為DC24V,可互換;
3、完全獨立的兩臺泵站系統及二級制動系統;
4、所有零部件臺面安裝,便于維修。
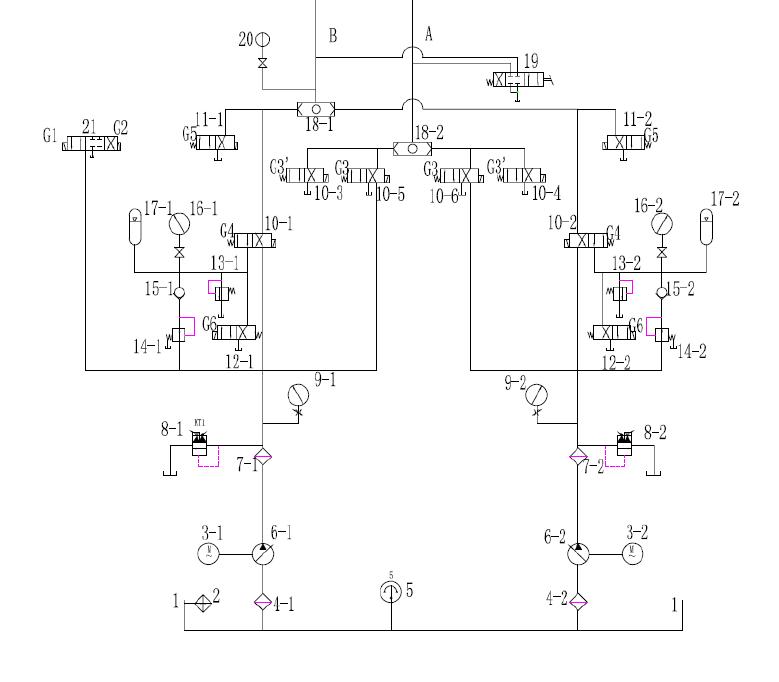
三、工作原理
TE190、TE191液壓站,為兩套獨立工作系統,其中主要包括有:電機,油泵,粗過濾器,精濾器,電液調壓裝置,兩套完全獨立的系統,一套工作,一套備用,經一開關簡便轉換。
A、B兩個出油管的回油通道均采用并聯的冗余設計,A管通過G3和G3’閥回油,B管通過G5和G6回油,完全滿足2016年版的《煤礦安全規程》第425條關于“安全制動必須有并聯冗余的回油通道”的規定,大大提高了系統安全制動時的可靠性。因而具有較高的使用連續性(詳見工作原理圖1-1)。
![]()

工作聯鎖表:
電磁閥 工作狀態 | G1 | G2 | G3 | G3’ | G4 | G5 | G6 | |
正常工作 | - | - |
| - |
|
| - | |
井中緊急制動 | - | - | - |
| - | 延時- | 延時 | |
井口緊急制動 | - | - | - |
| - | - |
| |
離合器 狀態 | 打開 |
| - | - |
| - | - | - |
固定滾筒轉動 |
| - |
| - | - | - | - | |
合上 | - |
| - |
| - | - | - | |
- 上一條:我公司愛心捐助新入學貧困大學生
- 下一條:建黨節:新黨員舉行入黨儀式

